首頁
Index
關於我們
About Us
最新消息
News
技術服務
Technical
產品櫥窗
Product
法規專區
Regulations
下載專區
下載專區
聯絡我們
聯絡我們
首頁
Index
關於我們
About Us
關於我們
經營理念
環境監測
服務項目
最新消息
News
全部
最新公告
優惠活動
技術服務
Technical
產品櫥窗
Product
防墜落裝備
防墜/下降/救援裝備
緊急應變器材系列
NewPig化學吸液棉
NewPig化學吸油棉
NewPig自黏式吸液棉
洩漏處理車
洩漏處理筒
防洩漏承接盤
防洩漏棧板
防洩漏工具系列
空氣呼吸器
緊急沖淋設備
吸酸車
安全儲存櫃
Lockout安全掛鎖
省力滑輪組
多功能型防護器材櫃
其他產品系列
安全衛生標示
漫畫型標示牌(Q欄/L欄)
廠內標示牌(A/B/C/D/E/M欄)
室內標示牌、操作合格識別證 (N欄/S欄)
危害物標示、廢棄物標示(T欄)
GHS標示牌、SDS資料存放架
特殊場所應注意列管標示(100*40cm)
公共危險物品、毒性化學物質列管標示、吊牌(VR欄)、吊卡(VS/VH/BS欄)
管路流向、流體標示
消防標示、夜光警示標示(SF欄)
機械圖示(SA欄)
防護具標示牌(SB欄)
站立型標示牌(SC欄)
工安環保標語(Y欄)
客製化、國際化標示牌(P/PA欄)
道路標示、施工標示
工地施工標語(PVC欄/POP欄)
個人防護具系列
防毒口罩
濾毒罐
MCR防護眼鏡
安全帽/面罩
防護手套
拋棄式防護口罩
防音耳塞/耳罩
防護衣
安全鞋/靴
防水防爆手電筒
警示器材/個人裝備
高空作業用安全帶
氣體偵測器
急救逃生器材
其他產品系列
防火系列
法規專區
Regulations
下載專區
下載專區
聯絡我們
聯絡我們
關閉
About Us
首頁
關於我們
服務項目
快訊
為何要選擇NEW PIG?「吸酸棉,吸液棉,吸液索,化學吸收棉,化學吸附棉,吸油棉,吸油索」
關於我們
關於我們
經營理念
環境監測
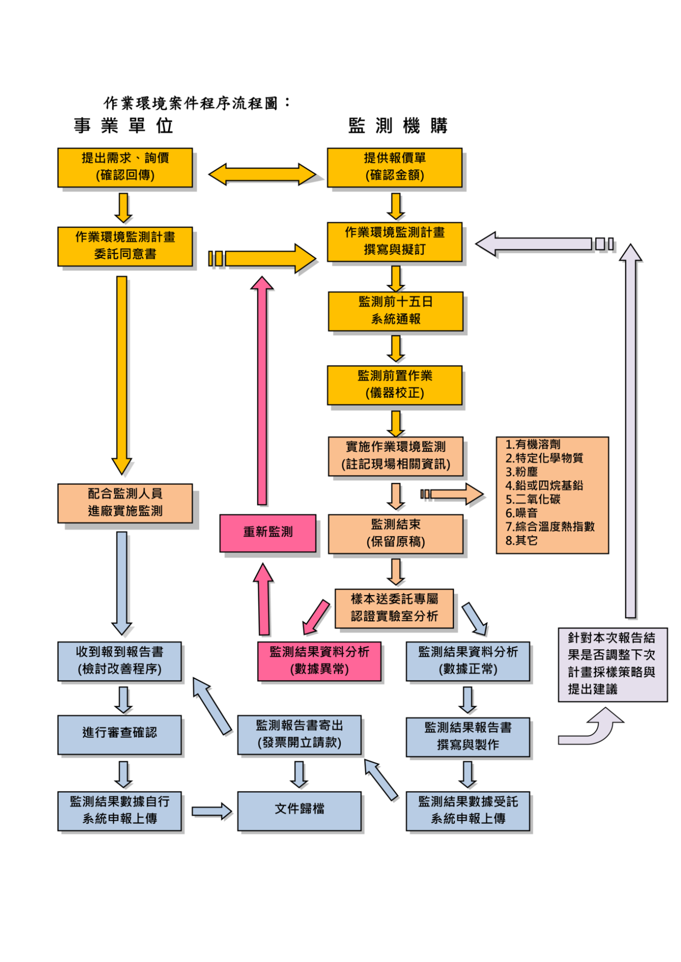
服務項目
服務項目
有機溶劑作業環境監測
特定化學物質作業環境監測
粉塵作業環境監測
鉛/四烷基鉛作業環境監測
設有中央管理方式之空氣調節設備之建築物室內作業場所之二氧化碳監測
噪音作業環境監測
綜合溫度熱指數作業環境監測
局部排氣控制風速檢測
照度檢測
其他空氣中容許濃度標準所指定之化學品等五百多種物質檢測
化學品分級管理(CCB)
監測計畫技師簽認
選單
TOP